复杂外力的精准解耦是推动智能传感器发展的关键所在,其在人工智能、电子皮肤等领域具有重要的应用价值。现有双模态传感器依赖压阻-压电、压阻-摩擦电或压电-电容等异质集成方案,虽能分时捕捉信号,但面临多层结构复杂、信号串扰严重和制造成本高等问题。为此,公司邓维礼副教授和杨维清教授团队提出一种创新的解决方案:基于压电电子学效应,通过协同调控典型压电半导体材料(ZnO)内部载流子和压电极化电荷,在单一材料中实现了双模态力传感,并展示了其在跟腱行为监测方面的独特应用。这一研究为双模态传感器的设计提供了新思路,为发展新一代智能诊疗系统提供了重要参考。
相关研究成果以“Piezotronic Sensor for Bimodal Monitoring of Achilles Tendon Behavior”为题发表于国际知名期刊《Nano-Micro Letters》(中科院一区,IF:31.6)。2023级硕士研究生汪子涵为论文第一作者,邓维礼副教授为论文通讯作者。研究工作得到了国家自然科学基金、四川省科技计划、韦德官方网站基础培育等项目支持。

图文导读
1.BPS的工作机制与跟腱行为检测原理
如图1所示,当受到恒定外力时,传统的压电传感器会因产生极化电荷而产生瞬时电信号,但这些信号会因电荷中和而迅速衰减。相比之下,压电电子学传感器具有独特的双模态响应能力,能保持稳定的信号输出,准确追踪变化和恒定的力。对比两者的结构可知:传统的压电传感器采用垂直结构,在施加力的方向上产生电位差,从而产生瞬时信号;压电电子学传感器配有外部电源,利用压电势来调节界面势垒高度,从而控制流经传感器的电流。为了细致分析压电电子学器件的工作原理,以 n 型压电半导体(ZnO)为例,将一端的银电极定义为漏极,另一端定义为源极,当沿 c 轴产生应变时,该器件会在绝缘体/半导体界面上产生正压电电荷,可有效降低势垒高度,促进电子穿过势垒并产生电流变化。在恒定外力作用下,势垒高度的变化始终保持不变,从而提供了检测静态力的能力。当 BPS 用于跟腱行为监测时,会由于跟腱的变形而发生弯曲或伸长,进而通过氧化锌纳米棒阵列将机械应变转换为电输出,随后对信号进行深度学习分析,可准确确定跟腱状态、运动模式和整体组织健康状况,是无创生物力学监测技术的一大进步。

图1.BPS的设计理念与工作原理。(a)基于BPS的跟腱行为监测系统的示意图。(b)传统压电传感器无法检测到静态力,因为在保持外力时感应电荷会消散,而压电电子传感器可以检测静态力和动态力。(c) 传统压电传感器(顶部)和压电电子学传感器(底部)的结构比较。(d) BPS微观工作机制示意图。(e) BPS的金属/绝缘体/压电半导体结构示意图以及正压电电荷的相应传导能带分布。BPS附着在跟腱上,随着跟腱的运动而发生变形(f),ZnO纳米棒阵列也随之产生形变 (g),通过深度学习进行运动状态分析(h)。
2.ZnO和 Y-ZnO 的微观结构及基本特性
为了探寻压电性增强与压电电子学特性的关系,研究团队在ZnO中引入了稀土离子(Y),可引起ZnO 原有晶体结构的对称性破缺,有助于增强压电极化;另一方面,利用稀土离子独特的表面电子状态,降低金属-半导体界面势垒,优化ZnO本征载流子浓度,提升载流子迁移率,改善半导体特性。利用拉曼光谱(Raman spectra)、稳态/瞬态荧光光谱仪(PL)、X射线衍射(XRD)、原子力显微镜(AFM)等表征手段,系统分析了稀土离子掺杂对ZnO晶格畸变、载流子状态、极化电荷、界面势垒等特性带来的影响。研究结果表明,Y3+离子的引入有效增加了晶格畸变,有效了降低载流子浓度。结合有限元分析,证明了载流子浓度降低会导致压电性增强,从而增强了压电电子学器件的性能。这种通过掺杂协同改变压电性与半导体特性的策略,为设计高性能压电电子学传感器提供了参考。

图2.未掺杂ZnO(左)和Y-ZnO(右)的横截面(a)和纵截面(b)扫描图像。比例尺为100 nm。(c) BPS的横截面EDS光谱。(d) ZnO和Y-ZnO NRs的HRTEM图像。比例尺为0.5 nm。(e) KPFM测量表面电位的示意图。(f) 未掺杂ZnO-Au(I)和Y-ZnO-Au(Ⅱ)的表面电势分布比较。(g) ZnO和Y-ZnO NRs的VB-XPS、(h) XRD图谱、(i) 室温PL光谱、(j) 拉曼光谱和 (k)紫外-可见吸收光谱。
3.BPS的电学性能表征
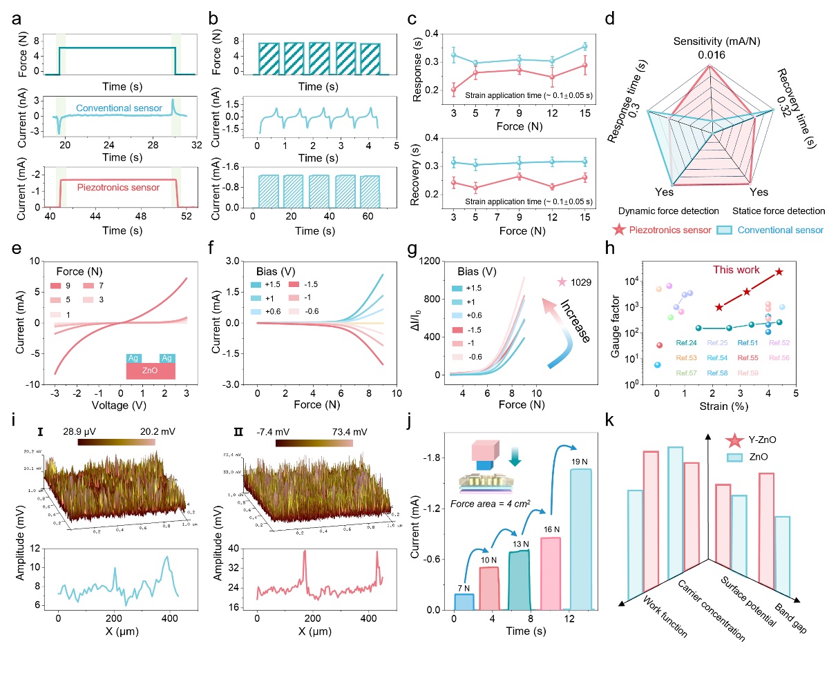
为了评估BPS的优势,研究团队将其与传统压电器件以及已有研究中的ZnO基传感器进行了对比。结果表明,BPS在响应时间、灵敏度、增益因子等方面均优于传统压电器件及ZnO基传感器,且能连续相应一系列静态和动态压力。同时,通过对比ZnO与Y-ZnO的性能可知,压电输出增强的根本原因是掺杂降低了载流子浓度、增加了带隙,减少了极化电荷屏蔽,显著增强了压电响应。这些改变促进了载流子在半导体界面上的传输,最终提高了 BPS 的性能,这为后续基于压电电子学双模态传感器的发展奠定了基础。

图3. 传统压电传感器和压电电子学传感器的比较在静态力(a)、动态力检测(b)和 响应/恢复时间(c)方面的比较。(d) 用于比较两种传感器之间不同性能的雷达图。(e) 在 -3 和 +3 V 之间的扫描偏压下,BPS的I-V 特性曲线随外力的改变而变化,(f) 在 -1.5、-1、-0.6、0、0.6、1 和 1.5 V 偏压下 BPS 的电流-压力关系。(g) 在不同正向和反向偏压条件下,BPS 的电流变化比与压力的关系。(h)本研究与一些现有的ZnO基传感器的增益因子比较。(i) ZnO 和 Y-ZnO 的 PFM 测试结果。 (j) 7~19N梯度静压下BPS的电流响应。(k) Y-ZnO与ZnO基本性质比较。
4.利用机器学习辅助跟腱行为监测
作为概念验证,研究团队验证了BPS在跟腱行为检测方面的应用,如拉伸、踮脚、走路等。实验结果表明,BPS能精准识别出跟腱的行为,并分析出当前跟腱的健康状态,识别准确率可达96%。除此之外,BPS在危险预计方面也展示出了应用前景,通过设置阈值,BPS能准确的在运动过程中识别到危险动作,并发出预警。这些特点为开发双模态应力传感器带来了更多的可能性,有望在无创检测中促进其应用。

图4. (a) 用于捕捉各种姿势的部署在跟腱上的BPS的示意图、用于识别健康状态的所构建的1D-CNN模型的详细架构。(b) 4种跟腱行为的压力分布和相应的电流反应。(c) 4种跟腱行为的电流强度比较。(d) 跟腱康复训练期间动态和静态力的监测。(e) 采用t-SNE降维对深度学习后的输出数据进行可视化。(f) 跟腱运动的早期预警。
总结
文章针对现有双模态传感器过度依赖多功能层耦合的局限,创新性的在单一材料(ZnO)中利用压电电子学效应,实现了双模态检测。所开发的器件表现出卓越的机电性能,开/关比高达 1029,增益因子高达 23439,持续静态力响应能力超过 600 秒。与传统的压电传感器相比,其性能有着较大的提升,尤其是在同时进行静态和动态力检测方面。作为概念验证,所开发的压电传感器能够连续准确地识别跟腱行为,在解耦跟腱复杂行为的分类准确率达到 96%。出色的灵敏度和双模监测能力使 BPS 成为用户友好型长期医疗保健监测可穿戴设备的理想选择,在数字健康监测、智能软机器人系统和交互式可穿戴电子设备中展现了广阔的应用前景。
原文链接:https://doi.org/10.1007/s40820-025-01757-6
通讯作者简介:邓维礼,副教授,博士生导师,四川省学术和技术带头人后备人选,四川省海外高层次留学人才,美国加州大学洛杉矶分校(UCLA)及河滨分校(UCR)访问学者,入选全球前2%顶尖科学家榜单, 担任Nano-Micro Letters青年编委,Materials Futures青年编委,Soft Science青年编委,Journal of Functional Biomaterials编委,四川大学学报(自然科学版)编委。长期从事关于力电耦合的纳米功能材料及柔性电子的基础研究,近年来以第一或通讯作者身份在Chem. Soc. Rev.、Adv. Mater.、Adv. Funct. Mater.、ACS Nano、Nano-Micro Lett.、InfoMat等国际知名期刊发表学术论文40余篇,包括ESI热点论文1篇,ESI高被引论文8篇,封面论文8篇,论文引用9000余次(Google Scholar),相关研究成果获授权发明专利10余件,部分专利已完成成果转让。主持国家自然科学基金NSAF联合基金项目、青年科学基金项目、四川省科技厅重点研发项目、四川省自然科学基金面上项目等多项国家及省部级科研项目。指导本科生以第一或共同第一作者身份发表SCI论文4篇,指导本科生参加国家A类学科竞赛,获全国三等奖5次。指导的研究生多人次获国家奖学金、四川省优秀研究生等荣誉。课题组长期欢迎对纳米功能材料及柔性电子感兴趣的同学加入!
个人主页: https://faculty.swjtu.edu.cn/dengweili/zh_CN/index.htm